■ニュースメディア
■ニュースタイトル
■ニュース掲載・報道日
2021年4月9日
■フェイク箇所
日本学術会議は8日、都内で幹事会を開き、政府から求められていた会議の在り方について、情報発信力の強化など改革案素案を了承した。一方、会議が推薦した候補者6人の任命拒否の理由を政府が説明しないまま半年が過ぎており、会員からは「違法状態が解消されないまま改革案が進むことに違和感がある」との厳しい声も。違法状態解消を求めながら、組織改革や政策提言を進めるという、悩ましい状況が続いている。
(望月衣塑子)
◆「政府の改革要求は論点ずらし」
任命拒否が発覚した昨年10月以降に浮上した組織形態の見直し問題。会議を国から切り離して独立した法人格に移行させるかが焦点だが、同会議法学委員会幹事の高山佳奈子京大教授は「政府の改革案の要求は、任命拒否の違憲・違法性からの『論点ずらし』。拒否で日本の国際的な信用を損なっている」と批判する。
任命拒否された6人のうちの1人、岡田正則早稲田大教授は、拒否後も連携会員として「法曹養成と学術法制分科会」のメンバーとして議論に加わるが「政府が会議の求めに応じず、改革議論だけが進むことには違和感がある」と疑問を呈す。
◆「連携会員は暫定措置にすぎない」
一方、同じく任命拒否された松宮孝明立命館大教授は3月、「法と心理学分科会」など3つの分科会からの要請を受け、特任連携会員として分科会の議論に加わった。
「会議として政策提言の発信も必要だが、あくまでも欠員のある違法状態の解消が第一で、連携会員は暫定措置にすぎない」と強調する。
このため、幹事会は1月末、任命されなかった6人を「4月までに任命すること」を政府に改めて要求。並行して「会議のより良い役割発揮に向けて」とする検討作業を進めた。
昨年12月に幹事会で作成した「中間報告」に関連し、会員アンケートや連携会員・関係学協会へアンケートを実施、3月には会員と梶田隆章会長らとの「意見交換会」も行ったという。
◆梶田会長「選考プロセスを透明化」
会員の栗田禎子千葉大教授は「会員アンケートや意見交換会では、常に『前提は6人の会員の任命』であることを主張すべきだ、との意見が出た。現行の会議の設置形態は、国際基準を満たしていることも確認された」と話す。
幹事会後、記者会見した梶田会長は今後の会員の任命について「事前のすりあわせのような行為や、定員を超えた(国への)推薦は考えていない」と述べ、あくまで選考プロセスを透明化して説明責任を果たす考えを示した。
■フェイク理由・ソースURL・その他
日本学術会議法の第7条2項には「任命しなければならない」とは書いてない。
そもそも、「大学の自衛官入学拒否」に加担してきた日本学術会議こそ、日本国憲法違反です。
日本学術会議のあり方に対する疑義
■検証記事
--------------------
twitter 2017.2.3
「軍学共同反対」を掲げる人たちは、実際に研究成果を悪用してる総連傘下の朝鮮学校にはもちろん反対してるのよね?補助金なんて言語道断だよね?
■検証記事
---------------------- twitter
2021.10.2
ネットのコメント---------------
・法律違反なら訴訟すれば良い話では…法律家ですよね…
・>法に違反しながら理由の説明は今もありません。
素人ですら「じゃあ不服なら裁判を起こせばいいじゃん」になるんだけど、それをやらないのが「答え合わせ」よね。
・違法だっていうなら国を訴えればいい。
どういう選考過程を経て任命に推挙したのか?
選考された6人の論文見たけど、どれも大した業績とは思えないけど?
・時の政府に都合が悪いのではなく、日本国にとって国益を棄損するから任命しない。
・日本の学者は真っ赤っか。
国民の技術をチャイナに与え軍事利用されている事実を報道すべし。いまや軍民両用の時代。
その軍事兵器で日本に攻撃してくる可能性あり。
いい加減にせよ。日本学術会議。
・法律上できないって、「あなた達の解釈では」でしかない。
そもそも学術会議は「学問を追及する場」でもなければ「研究をする場」でもない
学術会議に任命されなければ学問ができないのか?
だったらお仲間だけで人選して大半の学者は参加できない学術会議自体が学問の自由を阻害しているな
・>「任命拒否は違法。(法律上)できないんです」
総理大臣の任命は覊束行為なんですかね?フツーに考えたら裁量行為じゃないですか?まあ、最終判断するのは司法権ですけどね。訴えたら?
・【研究者データ】
・広渡清吾
https://research-er.jp/researchers/view/121975
・高山佳奈子
https://research-er.jp/researchers/view/104574
・大沢真理
https://research-er.jp/researchers/view/264881
その他の研究者もサイト内検索出来ます。
科研費、共同研究者など興味深い。
日本学術会議元会長、広渡清吾氏は共産党候補の応援にも駆けつけ登壇。
共産党員怖いな…
■検証記事
------------------------ twitter 2021.10.2
日本学術会議は、年間10億円もの税金投入を受けながら、過去10年間何も成果を上げていません。
更に特定の政治勢力の影響力が強く、自国の防衛研究を止めてきた上に、中国の軍事研究には協力する覚書が交わされています。
その為、「廃止」「民営化」論が浮上しています。
任命拒否が違法と言うのは嘘です。
日本学術会議法の第7条2項は以下です。
「会員は、第十七条の規定による推薦に基づいて、内閣総理大臣が任命する」
「しなければならない」とは書いていません。
本気で違法だと思うなら、告発してみてください。
日本学術会議が協力する中国の「千人計画」とは?
■検証記事
------------------ 読売新聞 2021.1.1
■検証記事
--------------------- デイリー新潮
2020.10.29
「本当は日本で働きたい…」中国「千人計画」参加者の本音
ノーベル賞・本庶教授も日本の現状に警鐘
------------------ ABEMA TIMES 2020.10.14
「日本全体が“千人計画”に協力していたようなもの。学術会議を悪者にしても解決しない」海外流出を防ぐため、研究環境の改善が急務
■検証記事
--------------------- YAHOO!
Japanニュース 2020.10.19
大学の自衛官入学拒否とは?
■検証記事
---------------------- MiyakeHiroshiTV1 2014.06.19
平成26年6月18日衆議院文部科学委員会で質問に立ちました。
まず大阪府・市の公立学校で、本来校長が権限を持つべき行内人事を教員選挙で決めていた問題についてその後の調査状況を問いました。
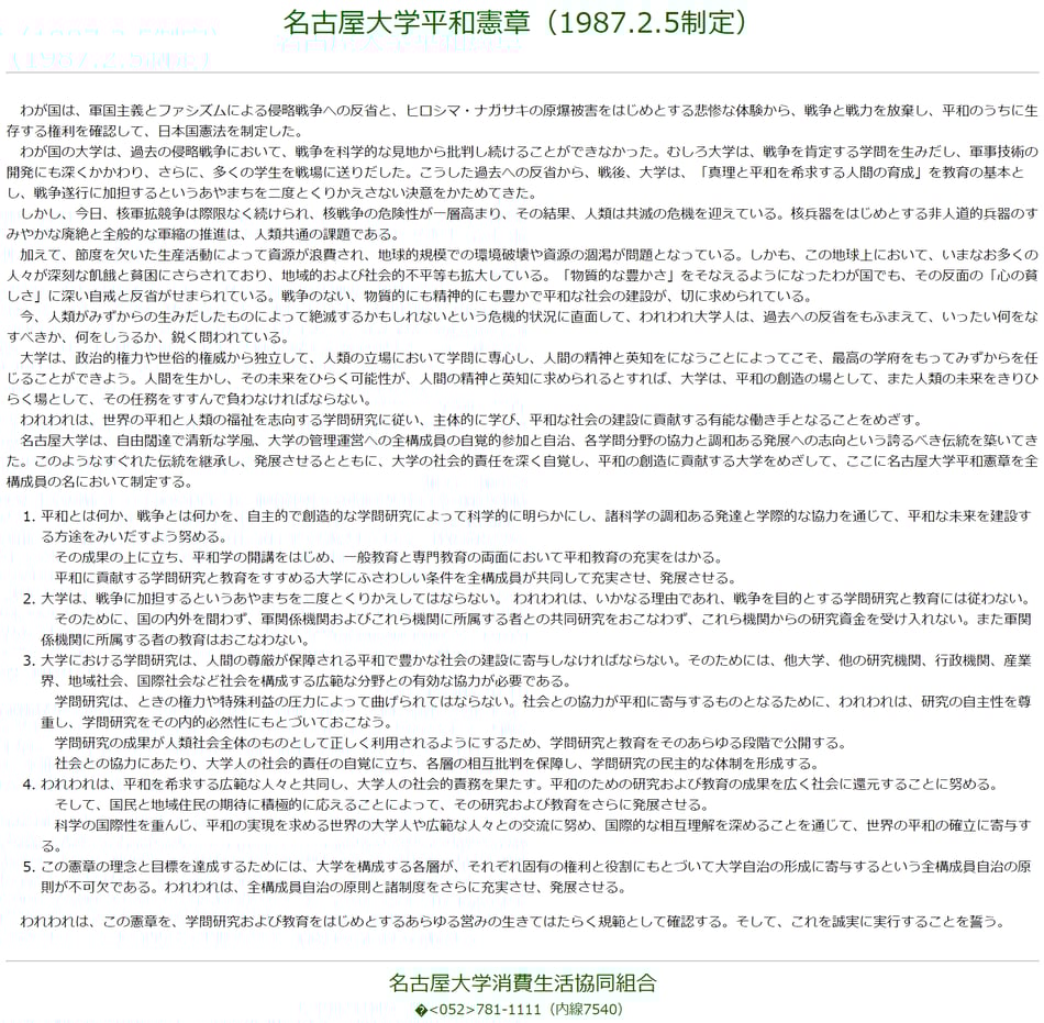
また、名古屋大学で「名古屋大学平和憲章」を制定し、自衛官の大学入学を拒否しているのではないかという問題を追及しました。
今まで取り上げられていない教育界の反日活動を糾弾します
※ 詳細は 【寄稿】名古屋大学平和憲章問題
-三宅博代議士の国会質問成る! を参照のこと
※ 参考:質疑の書き起こし(抜粋)
ネットのコメント---------------
・名古屋大学憲法学の先生への質問です。自衛官らが不当に職業差別されていると思います。
自衛官の職業差別が公然と野放しになっています。
「大学の「防衛研究(軍事研究)一律禁止」は、「学問の自由」「思想良心の自由」への侵害ではないのか?
・昭和42年 反自衛隊運動の圧力に押され京都大学の奥田総長は評議会で大学院への自衛官入学拒否を決定
「自衛官の入学には種々の難点があるので慎重に考慮する必要がある」
当時の京都新聞社説「圧力に屈した京大。自衛官の入学中止は遺憾」
半世紀後も決定は撤回されていません。
・1962年 ミシシッピ大学は、軍務を終えて入学希望した黒人市民メレディスの入学を拒否。バーネット知事は白人学生の権利と大学の自治を守る為として、メレディスの入学を実力で阻止しようとしました。
ケネディ大統領は連邦軍をミシシッピ大学に動員して合衆国市民メレディスの学ぶ権利を守りました。
・1967年 京都大学 大学院 自衛官入学拒否決定
1968年 九州大学 大学院 自衛官入学拒否決定
1969年 都立大学 夜間部 自衛官入学拒否決定
1987年 名古屋大学 自衛官入学拒否決定(名大 平和憲章制定)
半世紀以上も大学の自衛官入学拒否決定は放置されて来ました。
・1967年 京都大学 自衛官入学拒否決定
学生の反対運動に屈し、奥田学長は工学部大学院への自衛官学生の入学を認めない事を部局長会議で決定。
当時の京都新聞さえも、学生の暴力に屈して入学拒否した大学側を社説で批判しました。
・1968年 九州大学 法学部大学院 自衛官入学拒否決定
「法学研究科は自衛隊については違憲の疑いがあり、研究者の中にも批判的な者が多い現状から、本学の研究秩序を維持する上から、自衛官の入学を認める事は妥当ではないという結論を下した」(九大法学部の歩み)
・1969年 都立大 夜間部 自衛官入学拒否
勤務時間後に学びたい自衛官の受験を都立大が拒否。法務省の人権勧告にも教授会は大学の自治を理由に拒否を正当化
政治問題化を恐れた防衛庁は学びたい隊員を転属させ、若者達の勉学の夢は絶たれました
関嘉彦教授は拒否を決めた教授会に抗議して辞職しました
・1987年 名古屋大学は飯島学長の主導で平和憲章を制定。
名古屋大学平和憲章 第二条
「軍関係機関に所属する者の教育は行わない」
自衛官、予備自衛官、米軍基地従業員、海外の軍籍保持者の入学拒否が明文で規定されました。
・1989年 京都大学の学生有志が奥田決定の見直しを求めて要望書を提出。
「京都大学 自衛官入学拒否決定の再考を求める要望書」
「このような排除の精神を持った京都大学に学んだ事を私達は誇る事は出来ません」
(1989年 京都大学 学生有志)
・半世紀も、国公立大学の自衛官入学拒否決定に対し、政府は沈黙し、自衛隊員は声を潜め、声をあげる大学関係者はいませんでした。
特定の国民の学ぶ権利が否定されて来ました。
・2014年 衆議院文部科学委員会
故 三宅博議員が名古屋大学平和憲章と予備自衛官補が大学院で学ぶ権利について質問。
下村文部科学大臣は名古屋大学への調査を約束しました。
「大学の自治」への政府の介入とも言える重大事件でしたが、報道されませんでした。
・2014年 下村文部科学大臣からの調査に対し、名古屋大学の濱口学長は文書で回答。平和憲章の効力を否定しました
「名古屋大学平和憲章は大学の運営に影響を与えるものではありません」
「自衛官他の職業により受験資格を制限する事は憲法の趣旨から許されない事であり、学内の共通理解となっています」
・政府の圧力に屈して名古屋大学の学長が平和憲章の効力を否定した、「大学の自治」を揺るがす重大事件でしたが、学内では公表されず、メディアも報道しませんでした。
2016年 京都大学も1967年の奥田決定の効力を否定し、自衛官入学拒否を事実上、撤回しました。
・「大学とは自由な研究と批判を行ない討論を重ねる事で真理を探究し人類の平和的発展に貢献していく場です。自衛隊と軍事研究に反対するにしても彼らを学生として受け入れ討論を行なうべきです。大学の存在理由もそこに在ると考えます」
(1989年 京都大学自衛官入学拒否決定の再考を求める要望書より)
・大学教職員には軍事研究に協力しない権利があります。
自衛隊員には大学で学ぶ権利があります。
そして両立は可能だと信じます。
軍事研究に反対であれ、如何なる者も教育から排除すべきでない事は国民の共通理解になると信じます。
国民的な議論に期待します
この国の「リベラル」を信じたい!
以上
・多くの皆様のリツイートに感謝
国立大学の自衛官入学拒否問題に取り組んできた者です
2014年 故三宅博議員に国会で取り上げて頂き、入学拒否は憲法違反であると各大学から回答を得ました。完全勝利ですがメディアは報道しませんでした
国民が知れば、違憲行為を行なってきた憲法学会の権威は崩壊します
・大学の自衛官入学拒否は憲法違反で許されないと完全に決着しています(報道されれば自ら違憲行為を行なった大学の権威は崩壊します)
2014年 名古屋大学 濱口学長から下村文科大臣への回答書
「自衛官他の職業により受験を制限する事は憲法の趣旨から許されない事であり、学内の共通理解となっています」
■検証記事
------------------------ アゴラ 2020.10.20
自衛官の入学拒否についての毎日新聞の「ファクトチェック」は誤報である
毎日新聞が「ファクトチェック」と称して、櫻井よしこ氏の発言を誤りと断定している。これがファクトかどうかチェックしてみよう。
[毎日新聞のtweet
2020.10.16「ファクト チェック」]
このネタ元はインファクトという左派系サイトだと思われるが、毎日新聞はそれを(情報源を明示しないで)鵜呑みにし、「東大などの国立大大学院で防衛大や自衛官出身者が学んだ例は複数確認された」から「桜井氏の発言が誤りである」と断定している。
まずこの推論は論理的に誤りである。櫻井氏は大学(あるいは大学院)が自衛官(あるいは防衛大卒業生)の入学拒否が過去に存在したといっているので、現在の「複数の事例」を確認しただけではこれを否定できない。「猫がネズミを捕った」という命題を「ネズミを捕らない猫もいる」という事例で否定できないのと同じだ。
これを否定するには、毎日新聞は入学拒否がまったく存在しなかったことを証明しなければならないが、それは不可能である。入学拒否の事実が複数確認できるからだ。
(以下略)
ネットのコメント---------------
・国公立大学の自衛官入学拒否は1967年ベトナム戦争最盛期の頃出された方針。国は「大学自治」としてこの問題に踏み込まなかった。当時は左翼の「戦果」とされたこの事実を無かったことに「ファクトチェック」するというのはジャーナリストとして恥じるべきだ。
・毎日新聞は「事実へまっすぐ」を謳っている。自社広告での発言。
だが、毎日新聞の誤報、偏向報道の例は複数確認でき、謳い文句は誤りだった。
・本論の稚拙な論理のすり替えは、筆者の能力に関連するので殊更取り上げないが、一番の問題は、掲載を許可した毎日新聞の報道姿勢だ。
同社が国民の側に立つというならば、本当に国民が権利を不当に侵害されたかを丹念に取材するべきであって、数件の事例を以って事実は無いとするのは如何なものか。
・IFCN(国際ファクトチェック・ネットワーク)に加盟している日本のファクトチェック団体は(2019年12月現在)ゼロと云う現状で毎日新聞が主張する「ファクトチェック」が正しいのか怪しい。
毎日新聞のファクトチェックとは「異論を封じる道具」にしか私には見えない。
・先日も申しましたが,菅義偉首相におかれては「過去に自衛官の入学を拒否した大学があったが,それは違憲・違法か。否か」と日本学術会議に諮問されるとよろしいと思います。
僕は国民の一人として,同会議がどのような答申を出すのかを是非知りたいと切望しております。
・一件でも差別があれば許されないと記事を書く側が、自分達が批判される側だと、進学した例があるから差別はなかった、フェイクだと公式に発信する。
変態記事を海外に流してた頃と同じで自分達は追求されないから逃げるんだろうな。
・それって任命された99人中10人もの安保法や共謀罪に反対や批判的な方達が居るのに…
6人の任命拒否の理由を安保法や共謀罪に反対してるからだ!
と…叫ぶ毎日新聞とどれだけ違う事なのか?ファクトチェックが必要だわな。
・ファクトチェックといいながら、異なる主張をする者の信用を貶めることが目的では?
毎日新聞に不都合なファクトチェックを観たことがない。
日本企業を消費者保護と称して叩く中国のよう。
・拒否された例も複数あるようですが。
安倍政権の成長戦略「岩盤規制改革」を阻んだ「国家の怠慢」 fsight.jp
・自衛官が入学した事例があれば、その他の自衛官入学拒否は差別に当たらない?
それなら、『医科大学への女性の合格がゼロでないから差別に当たらない』と新聞で書けよ。
入試で女性差別、否認続ける聖マリアンナ医科大 「泣き寝入りはしない」元受験生が提訴へ - 毎日新聞 2020.10.14
■検証記事
---------------------- note 2020.10.17
京都大学が自衛官の大学院入学拒否の方針をとった経緯と結果について
京都大学は学生運動によって奥田総長に自衛官入学拒否決定をさせたという経緯があり、その事を「誇る」記録がネット上でもたくさん残っています。
たとえば「樹々の緑」通信 京大学生運動史研究会事務局からのお知らせなど。
■検証記事
-------------------- note 2020.10.19
旧東京都立大学の自衛官受験拒否問題
東京法務局長が憲法違反だと勧告しても是正せず、入試日に受験拒否を告げられた3名の自衛官の時間は失われた。
■検証記事
------------------------ twitter
2021.10.2
「自衛官入学拒否は違法。(憲法上)できないんです。」
京大、名大、都立大が自衛官を入学拒否してから半世紀。
2014年 故三宅博議員の国会質疑を受け名古屋大学学長は自衛官入学拒否を違憲として文書で撤回しました(同封)。
この問題を放置してきた日本学術会議に学問の自由を語る資格はありません。
「大学の自衛官入学拒否は違法で違憲(憲法上できないんです)」
2014年 名古屋大学学長回答書
「自衛官の受験資格を制限することは憲法及び教育基本法の趣旨から許されません」
名大が(自衛官入学拒否を宣言した)平和憲章を政府の圧力に屈して撤回した歴史的事件でしたが朝日新聞は報道しませんでした
■検証記事
-------------------- 名古屋大学平和憲章(1987.2.5制定)

コメントをお書きください